
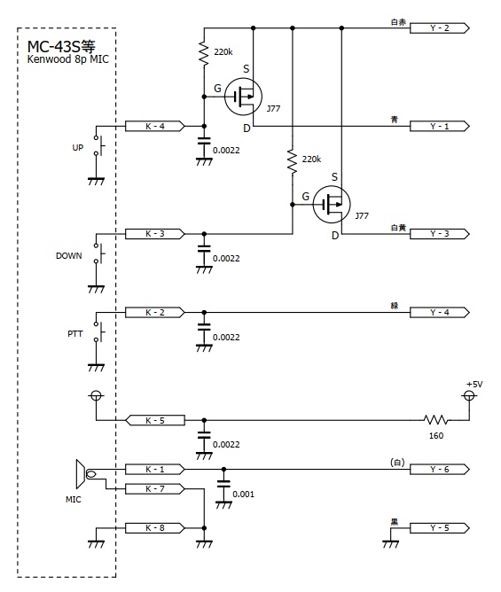
出面はジャック背面の小基板を撤去すればいいんですが、問題はコンデンサマイク用の電源。
ケンウッド機では数十Ωを通して当該ピンに8V程度を供給してる模様。でもそんな都合の良い電圧なんて当然あるはずもなく。
この際DTMFはどっちでもいいのでとにかくマイクさえ使えればと探してみたら、すぐ近くに5V1Aの三端子があるのを発見。ただこれ、ディジタル表示用のものなんですよねぇ
いくら抵抗一本で接続できる距離にあるとは言え、よりによってそんな電源をマイクになんてフツーに考えたら卒倒ものなんですが、ないものは仕方ありません。
どうにかなったら対処療法で行くことにして、とりあえずこれで進めてみます。なお直列の抵抗は保険も兼ねて大きめにしてみました(値そのものはテキトー)。
で、途中をすっ飛ばして無事収まった図。やっつけ過ぎなのがバレバレ(^^;
外からの見てくれはフツー。
変調も、今のところダミー相手ではノイズもなくいい感じ。オマケですがDTMFも使えてます。
ところで、この機械を普通に使うだけなら別に4ピンでも良かった(でも前から外すタイプのジャックは持ってませんが)のになぜ8ピンにこだわったかといいますと、この機種スキャンが速いのにそのスキャン機能がマイクのUP/DOWNからしか使えないからなんです。
それでなくてもがら空きのバンドなので、51.00から54.00まで7.5秒ってのはぜひとも使えるようにしたいところ。
このリグが気になったのは、使っていたFT-720Vと外観がそっくりなことでして。取説を探してサイズを比較しますと、720はフロントが一回り小さく、マイクコネクタがミニ8ピンだったのを思い出しました。
50Mは入門バンドと言われていたものの、VHF-TVの2chが空きの1と2エリアの中心部の話で、2エリアでも生駒山からVHFのNHK総合を、弱電界で観ていた当地では、開局時の選択技にはできずでした。RJX-601で開局して、丸一月毎日CQを出しても全く応答がなく騙された(^^;)と嘆いていた局がいたくらいです。で、2mに集まったのでして。その後430のモービル機を買って、スキャンを掛けておいても、丸一日止まらなかった(^^;)という局もいました。
当時、大阪のFMは、2mはほぼ満杯で430を開拓中の模様でしたが、TVが強電界下での50MのFMの全盛期は、どのような感じだったのでしょうか?。今は、VHF-TV局が全て閉局しましたから、TVIの心配は無用になりましたし、心機一転で電波を出すのも良い時期かと思います。
そうだったんですね。あわよくばそのあたりを格安で入手し外装を流用しようかななんて思ってたんですが、サイズが違うのでしたらダメですね。せいぜいツマミくらい?
そう、TVI! 当時はアンテナが低かったことに加えてTVI対策そのものへの知識が皆無に近かったので、本来の対策からはほど遠い通り一遍のことをするしかありませんでした。
今から考えたらほとんどがコモンモード障害だったように思うんですが、そういう情報に全く出会えなかったのは自分の力量がその程度だったんでしょう。
HFから50のSSBで開局したので当時の50MHzFMの状況はあんまり記憶にないんですが、決まった周波数でラグチューというのは高校生の間で結構あったと思います。今その周波数で声を出しても、当然どこからもなんの反応もありませんが(^^;;
その頃たまに聞かせていただいたことがあるんですが、こちらではさすがに144や430は全く空いてなかったですね。
いずれこの機械がちゃんと動くようになったら、とりあえず下から上までスキャンしっぱなしにしてみようかなと思ってます。昔の機械だけあって受信だけなら12V1AのACアダプタで充分おつりが来る消費電力ですので。
お久しぶりです.面白いことやってますね.以前,アイコムのマイクを八重洲で使う為に,Up/Downの回路を組んだのを思い出しました.^^V
ちなみに,八重洲無線機FT-736にケンウッドのマイクを使う時,Up/DownのコモンがGNDでは無いのを知ったんです.それで,確かTTLかCMOS ICのインバーターが手持ちにあったのでそれを介して組んだ記憶があるんです.
この手の話は,人に頼まれたりで幾度もありまして,マイクコネクタのピンアサインは他メーカーも一緒にすれば良いのにと何度思ったかですよね.何に拘ってるのか,今更無理でしょうけどね.^^;
なんと、すでに同じようなことをなさってたんですね(^^; 自分的にはもうずっと電話をしないものですから、こんなことは初めてでした。
メーカによる違い、どうしようもないんでしょうね。だったらいっそ全然違うコネクタにしてくれよとも思いますが。我が家の場合たまたま異端のエレクラフトが我が家で多数派のケンウッドと同じ仕様だったこともあって、文句なくこれに統一してます。
ま、つべこべ言わず黙ってメーカ指定の純正を使えってことなんでしょうね。